首页
学院概况
学院简介
现任领导
机构设置
书记院长信箱
师资队伍
师资风采
教学科研
专业介绍
教学动态
学生工作
团学活动
志愿服务
班级活动
党建工作
组织机构
工作动态
学习园地
主题教育
联系我们
首页
学院新闻
学院公告
学院概况
学院简介
现任领导
机构设置
书记院长信箱
师资队伍
师资风采
教学科研
专业介绍
教学动态
学生工作
团学活动
志愿服务
班级活动
党建工作
组织机构
工作动态
学习园地
主题教育
联系我们
学院公告
学院新闻
学院公告
学院公告
当前位置:
首页
->
学院公告
->
正文
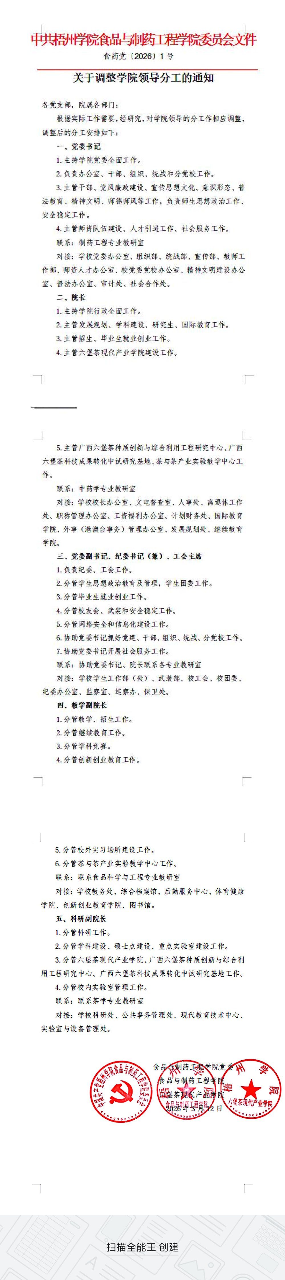
关于调整学院领导分工的通知
信息来源:
发布日期:2026年03月12日 09:18
下一条:
关于成立学院绩效考核工作小组的通知